7月8日新开通4条公交线
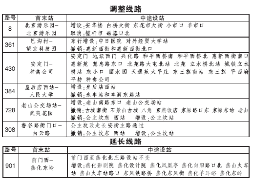
公交集团上午宣布,7月8日起本市将执行2009年第二批线网优化方案,共涉及13条线路。其中,新开665路、561路、562路和520路,调整7条线路,撤销732路(鹿海园小区—颐和园)由特5、697路替代,撤销743(中央党校北门-西直河)由687路、800、691路替代。
解决“有路无车”问题
“方案实施以后,落实了人大代表建议3件:解决南马房东路、黑泉路、西小口路3公里道路有路无车的问题;解决东西花市大街历史形成的东行单向无公交车的问题;方便惠新西街沿线居民出行。”公交集团新闻发言人姚振平介绍,第二批优化方案还完善了花市枣苑、富贵园、花市北里、宝盛里小区、观澳园、北岸布鲁斯、西小口等小区居民出行方向问题,新开的520路可换乘地铁5号线。
启用公主坟主路公交港湾
根据中心城区削减重复线路的原则,方案优化削减了732、743路,削减市区重复线路长度42公里,重复设站126个,缓解白颐路、菜户营、广安门、西二环等路段交通拥堵。启用长安街公主坟主路公交港湾,缓解公主坟环岛交通拥堵。320路、21路试行公主坟盘桥掉头,取消长安街羊坊店路口左转。
一批公交车站改名
由于中国科技馆搬迁,公共汽车站“中国科技馆”和“中国科技馆东门”站名将进行更名。公交线路300内外、302、361、367、387、422、641、671、718、731、801、特8内外、954、957快2、967、998路双向的“中国科技馆”站名更名为“安华桥西”,将21、113、409、839路双向、407路单向的“中国科技馆东门”站名更名为“安华桥北”,站位不变。


来源:北京晚报 2009-6-30
扫一扫在手机打开当前页
打印 
